金年会com
首页
关于金年会com
集团概况
集团向导
组织架构
集团资质
集团声誉
新闻动态
金年会com新闻
子公司新闻
公示通告
党建事情
党建动态
群团事情
党风廉政
营业领域
按专业
智库研究
妄想研究
投资咨询
工程设计
工程勘探
招标署理
项目治理(项目代建)
造价咨询
工程监理
全历程工程咨询
工程总承包(EPC)
按行业
修建
农业、林业
水利、水电
电力(新能源)
市政公用工程
生态情形
低空经济
轻工
烟草
医药化工
信息果真
公司概况
纪检监视
应急处置惩罚
党建情形
社会责任
安环维稳
人事信息
联系金年会com
联系金年会com
纪委举报
金年会com治理公司
新闻动态
News & Trends
金年会com新闻
子公司新闻
公示通告
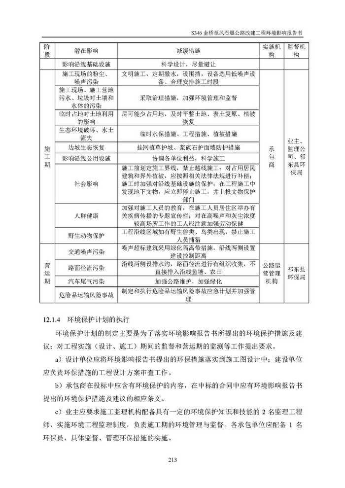
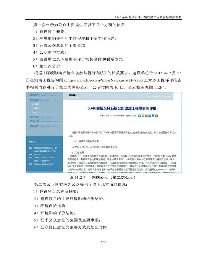
S346金桥至风石堰公路改建工程环评(报批)
2015-09-17
次
上一篇:S346金桥至风石堰公路改建工程境影响评价
下一篇:S320汉寿县城至新兴公路工程境影响评价 公众加入第二次公示
首页
关于金年会com
集团概况
集团向导
组织架构
集团资质
集团声誉
新闻动态
金年会com新闻
子公司新闻
公示通告
党建事情
党建动态
群团事情
党风廉政
营业领域(专业)
智库研究
妄想研究
投资咨询
工程设计
工程勘探
招标署理
项目治理(项目代建)
造价咨询
工程监理
全历程工程咨询
工程总承包(EPC)
营业领域(行业)
修建
农业、林业
水利、水电
电力(新能源)
市政公用工程
生态情形
低空经济
轻工
烟草
医药化工
信息果真
公司概况
纪检监视
应急处置惩罚
党建情形
社会责任
安环维稳
人事信息
联系金年会com
联系金年会com
纪委举报
官方微信公众号
金年会com 版权所有
湘ICP备14017687号
联系方法:0731-82232639
【网站地图】
【sitemap】