金年会com
首页
关于金年会com
集团概况
集团向导
组织架构
集团资质
集团声誉
新闻动态
金年会com新闻
子公司新闻
公示通告
党建事情
党建动态
群团事情
党风廉政
营业领域
按专业
智库研究
妄想研究
投资咨询
工程设计
工程勘探
招标署理
项目治理(项目代建)
造价咨询
工程监理
全历程工程咨询
工程总承包(EPC)
按行业
修建
农业、林业
水利、水电
电力(新能源)
市政公用工程
生态情形
低空经济
轻工
烟草
医药化工
信息果真
公司概况
纪检监视
应急处置惩罚
党建情形
社会责任
安环维稳
人事信息
联系金年会com
联系金年会com
纪委举报
金年会com治理公司
新闻动态
News & Trends
金年会com新闻
子公司新闻
公示通告
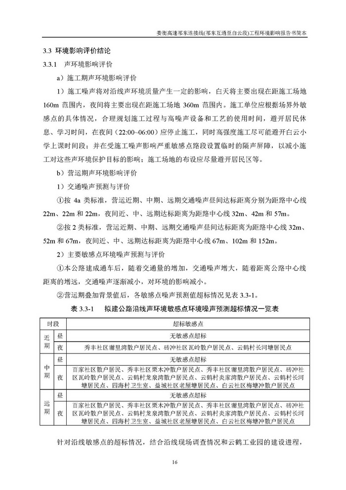
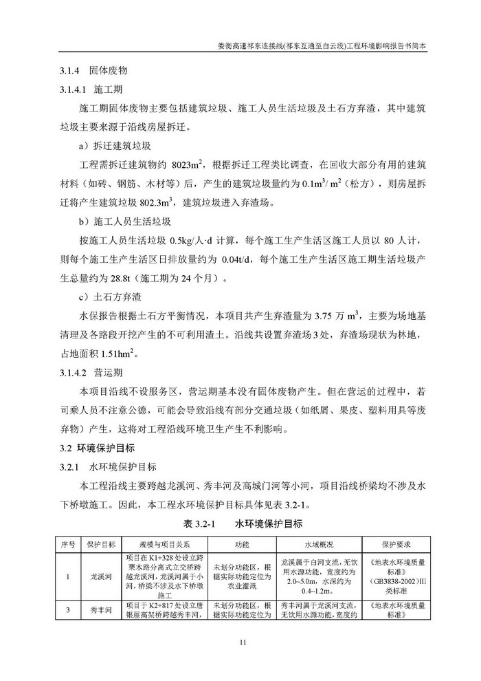
娄衡高速祁东毗连线(祁东互通至白云段)工程情形影响报告书简本
2015-12-28
次
上一篇:S238经开区湾堤至何家坪公路工程情形影响报告书简本
下一篇:长沙市开福区比尤媞医疗美容门诊部项目环评报告表(公示)
首页
关于金年会com
集团概况
集团向导
组织架构
集团资质
集团声誉
新闻动态
金年会com新闻
子公司新闻
公示通告
党建事情
党建动态
群团事情
党风廉政
营业领域(专业)
智库研究
妄想研究
投资咨询
工程设计
工程勘探
招标署理
项目治理(项目代建)
造价咨询
工程监理
全历程工程咨询
工程总承包(EPC)
营业领域(行业)
修建
农业、林业
水利、水电
电力(新能源)
市政公用工程
生态情形
低空经济
轻工
烟草
医药化工
信息果真
公司概况
纪检监视
应急处置惩罚
党建情形
社会责任
安环维稳
人事信息
联系金年会com
联系金年会com
纪委举报
官方微信公众号
金年会com 版权所有
湘ICP备14017687号
联系方法:0731-82232639
【网站地图】
【sitemap】