金年会com

jinnianhui官网 - 金年会

新闻动态

News & Trends
湖南省国际工程咨询中心有限公司2022年社会招聘通告
jinnianhui官网 - 金年会

2022-03-21

jinnianhui官网 - 金年会

一、金年会com简介

湖南省国际工程咨询中心有限公司前身为湖南省国际工程咨询中心 ,,,,,,是1986年10月经省政府批准建设、归口省发改委治理的副厅级事业单位 ,,,,,,2015年3月改制为国有企业 ,,,,,,并作为湖南湘投控股集团的下属全资子公司,公司注书籍金3.51亿元 ,,,,,,总资产约8.078亿元。。。。。。。。公司是湖南省建设时间最早、规模最大、资质最全的综合性甲级工程咨询机构 ,,,,,,拥有工程咨询甲级、招标署理甲级、工程造价甲级、政府采购署理甲级、中央投资项目招标署理甲级、工程建设监理甲级、工程设计乙级、情形影响评价乙级、机电产品国际招标署理、军工涉密咨询效劳、工程造价司法判断、拍卖AA级等资质 ,,,,,,入选了湖南省专业特色智库和全省首批全历程工程咨询试点单位 ,,,,,,被认定为国家高新手艺企业 ,,,,,,公司周全通过了ISO9001国际质量系统认证。。。。。。。。公司是中国工程咨询协会常务理事单位、国际咨询工程师团结会(FIDIC)成员、中国招标投标协会会员、湖南省工程咨询协会会长单位、湖南省代建协会会长单位、湖南省招标投标协会副会长单位、湖南省建设监理副会长单位。。。。。。。。

公司谋划规模主要有:工程治理效劳;;;;;;社会经济咨询效劳;;;;;;节能治理效劳;;;;;;社会稳固危害评估;;;;;;环保咨询效劳;;;;;;招投标署理效劳;;;;;;工程造价咨询营业;;;;;;工程手艺效劳;;;;;;旅馆治理;;;;;;企业治理咨询;;;;;;政策规则课题研究;;;;;;妄想设计治理;;;;;;水利相关咨询效劳;;;;;;水土流失防治效劳;;;;;;土壤污染治理与修复效劳;;;;;;建设工程设计;;;;;;建设工程监理;;;;;;领土空间妄想体例;;;;;;建设工程施工;;;;;;清静评价营业。。。。。。。。

为顺应公司营业生长需要 ,,,,,,优化步队结构 ,,,,,,经研究 ,,,,,,面向社会果真招聘优异人才 ,,,,,,现将有关事宜通告如下:

二、招聘基本条件

1.拥护党的向导 ,,,,,,遵守宪法和国家执律例则;

2.具有较高的政治头脑素养和优异的职业品德 ,,,,,,具有做事创业精神和团队意识;

3.具备推行岗位职责所必需的专业手艺知识、政策掌握能力、组织协调能力、判断剖析能力和实践履历;;;;;;

4.具有优异的心理素质 ,,,,,,身体康健;;;;;;

5.切合岗位要求的其他条件;;;;;;

6.有下列情形之一的 ,,,,,,不得加入此次果真招聘:

1)因犯法受过刑事处分的职员或被开除公职的职员;;;;;;

2)受司法机关或原单位纪检、监察部分审查 ,,,,,,尚未做出结论的;;;;;;

3)受原单位党纪、政纪处分 ,,,,,,尚处责任追究期内的;;;;;;

4)与湘投控股集团系统内的干部职工有伉俪关系、直系血亲关系、三代以内旁系血亲关系、近姻亲关系的;;;;;;

5)执律例则划定不得任命的其他情形。。。。。。。。

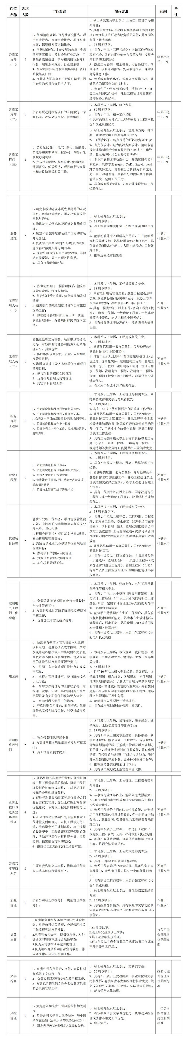
三、招聘妄想

jinnianhui官网 - 金年会

四、招聘程序

1、招聘凭证小我私家报名、资格审查和履历剖析、审核评价、体检和考察、聘用等程序举行。。。。。。。。

2、报名时间:2022年3月21日-4月20日

3、报名方法:接纳邮件报名方法。。。。。。。。应聘者需在划准时间内填写《2022年果真招聘报名表》(见附件)。。。。。。。。报名质料包括:报名表、小我私家简历、身份证正背面扫描件、学历学位证书扫描件及学信网学历证实、职称证书扫描件、职业资格证书扫描件、事情业绩质料扫描件及其他相关质料 ,,,,,,请一并发送至指定邮箱。。。。。。。。邮件问题名堂为“2022年省咨询公司招聘+应聘岗位+姓名” ,,,,,,每人限报一个岗位。。。。。。。。

五、联系方法

招聘地点:湖南省长沙市芙蓉区东二环一段1139号湖南国际商务中心二楼人力资源部2009

联系人:吴女士 联系电话:0731-82110577

邮箱地点:hnszxgs@163.com

附件:2022年果真招聘报名表

【网站地图】【sitemap】